Học Tốt Lịch Sử 12 – Trương Ngọc Thơi
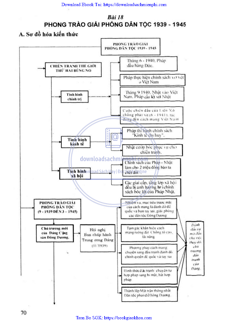
BÀI 18. PHONG TRÀO GIẢI PHÓNG DÂN TỘC 1939 – 1945






DANH SÁCH CÁC CHƯƠNG LIÊN QUAN: (NHẤP VÀO ĐỂ XEM CHI TIẾT)
Học Tốt Lịch Sử 12 – Trương Ngọc Thơi
PHẦN I. LỊCH SỬ THẾ GIỚI HIỆN ĐẠI. PHẦN TỪ NĂM 1945 ĐẾN NĂM 2000
CHƯƠNG I. BỐI CẢNH QUỐC TẾ SAU CHIẾN TRANH THẾ GIỚI THỨ HAI (1945 -1949)
CHƯƠNG II. LIÊN XÔ VÀ CÁC NƯỚC ĐÔNG ÂU (1945 – 1991). LIÊN BANG NGA (1991-2000)
CHƯƠNG III. CÁC NƯỚC Á, PHI VÀ MỸ LA-TINH (1945-2000)
- BÀI 3. TRUNG QUỐC VÀ BÁN ĐẢO TRIỀU TIÊN
- BÀI 4. CÁC NƯỚC ĐÔNG NAM Á
- BÀI 5. ẤN ĐỘ VÀ KHU VỰC TRUNG ĐÔNG
- BÀI 6. CÁC NƯỚC CHÂU PHI VÀ MĨ LA-TINH
CHƯƠNG IV. MĨ, TÂY ÂU, NHẬT BẢN (1945-2000)
CHƯƠNG V. QUAN HỆ QUỐC TẾ (1945-2000)
CHƯƠNG VI. CÁCH MẠNG KHOA HỌC – CÔNG NGHỆ VÀ XU HƯỚNG TOÀN CẦU HÓA
- BÀI 11. CÁCH MẠNG KHOA HỌC – CÔNG NGHỆ VÀ XU HƯỚNG TOÀN CẦU HÓA NỬA SAU THẾ KỶ XX
- BÀI 12. TỔNG KẾT LỊCH SỬ THẾ GIỚI TỪ SAU CHIẾN TRANH THẾ GIỚI THỨ HAI ĐẾN NĂM 2000
PHẦN II. LỊCH SỬ VIỆT NAM TỪ NĂM 1919 ĐẾN NĂM 2000
CHƯƠNG I. VIỆT NAM TỪ NĂM 1919 ĐẾN NĂM 1930
- BÀI 13. NHỮNG CHUYỂN BIỂN MỚI VỀ KINH TẾ VÀ XÃ HỘI Ở VIỆT NAM SAU CHIẾN TRANH THẾ GIỚI THỨ NHẤT
- BÀI 14. PHONG TRÀO DÂN TỘC DÂN CHỦ Ở VIỆT NAM TỪ NĂM 1919 ĐẾN NĂM 1925
- BÀI 15. PHONG TRÀO DÂN TỘC DÂN CHỦ Ở VIỆT NAM TỪ NĂM 1925 ĐẾN NĂM 1930
CHƯƠNG II. VIỆT NAM TỪ NĂM 1930 ĐẾN NĂM 1945
- BÀI 16. PHONG TRÀO CÁCH MẠNG 1930 – 1935
- BÀI 17. PHONG TRÀO DÂN CHỦ 1936 – 1939
- BÀI 18. PHONG TRÀO GIẢI PHÓNG DÂN TỘC 1939 – 1945
- BÀI 19. CAO TRÀO KHÁNG NHẬT CỨU NƯỚC VÀ TỔNG KHỞI NGHĨA THÁNG TÁM NĂM 1945. NƯỚC VIỆT NAM DÂN CHỦ CỘNG HÒA RA ĐỜI
CHƯƠNG III. VIỆT NAM TỪ NĂM 1945 ĐẾN NĂM 1954
- BÀI 20. VIỆT NAM SAU CÁCH MẠNG THÁNG TÁM
- BÀI 21. NHỮNG NĂM ĐẦU CỦA CUỘC KHÁNG CHIẾN TOÀN QUỐC CHỐNG PHÁP (1946-1950)
- BÀI 22. BƯỚC PHÁT TRIỂN MỚI CỦA CUỘC KHÁNG CHIẾN TOÀN QUỐC CHỐNG PHÁP (1950-1953)
- BÀI 23. CUỘC KHÁNG CHIẾN TOÀN QUỐC CHỐNG THỰC DÂN PHÁP KẾT THÚC (1953-1954)
CHƯƠNG IV. VIỆT NAM TỪ NĂM 1954 ĐẾN NĂM 1975
- BÀI 24. MIỀN BẮC THỰC HIỆN NHỮNG NHIỆM VỤ KINH TẾ – XÃ HỘI, MIỀN NAM ĐẤU TRANH CHỐNG CHẾ ĐỘ MĨ – DIỆM GIỮ HÒA BÌNH (1954-1960)
- BÀI 25. XÂY DỰNG XÃ HỘI CHỦ NGHĨA Ở MIỀN BẮC, CHIẾN ĐẤU CHỐNG CHIẾN LƯỢC “CHIẾN TRANH ĐẶC BIỆT” CỦA ĐẾ QUỐC MĨ Ở MIỀN NAM (1965 – 1965)
- BÀI 26. CHIẾN ĐẤU CHỐNG CHIẾN LƯỢC “CHIẾN TRANH CỤC BỘ” Ở MIỀN NAM VÀ CHIẾN TRANH PHÁ HOẠI MIỀN BẮC LẦN THỨ NHẤT CỦA ĐẾ QUỐC MĨ (1965 – 1968)
- BÀI 27. CHIẾN ĐẤU CHỐNG CHIẾN LƯỢC “CHIẾN TRANH CỤC BỘ” Ở MIỀN NAM VÀ CHIẾN TRANH PHÁ HOẠI MIỀN BẮC LẦN THỨ HAI CỦA ĐẾ QUỐC MĨ (1969 – 1973)
- BÀI 28. KHÔI PHỤC VÀ PHÁT TRIỂN KINH TẾ – XÃ HỘI MIỀN BẮC GIẢI PHÓNG HOÀN TOÀN MIỀN NAM (1973 – 1975)
CHƯƠNG V. VIỆT NAM TỪ NĂM 1975 ĐẾN NĂM 2000
- BÀI 29. VIỆT NAM TRONG NHỮNG NĂM ĐẦU SAU ĐẠI THẮNG MŨA XUÂN 1975
- BÀI 30. VIỆT NAM XÂY DỰNG ĐẤT NƯỚC ĐI LÊN CHỦ NGHĨA XÃ HỘI, ĐẤU TRANH BẢO VỆ TỔ QUỐC (1976 – 1986)
- BÀI 31. VIỆT NAM TRÊN ĐƯỜNG ĐỔI MỚI ĐI LÊN CHỦ NGHĨA XÃ HỘI (1986 – 2000)
- BÀI 32. TỔNG KẾT LỊCH SỬ VIỆT NAM TỪ SAU CHIẾN TRANH THẾ GIỚI THỨ NHẤT ĐẾN NĂM 2000
BÀI VIẾT LIÊN QUAN: (NHẤP VÀO ĐỂ XEM CHI TIẾT)

